Destek Hattı
Firma Rehberi
Üye Girişi
KURUMSAL
Yönetim Kurulu
Meclis Üyeleri
Disiplin Kurulu
Meslek Grupları
Kadın-Genç Girişimciler
İştiraklerimiz
Personel Listesi
Vizyon/Misyon
Politikalarımız
Utso Tarihçesi
E-Bülten
Sunulan Hizmetler
İhracatçı Listesi
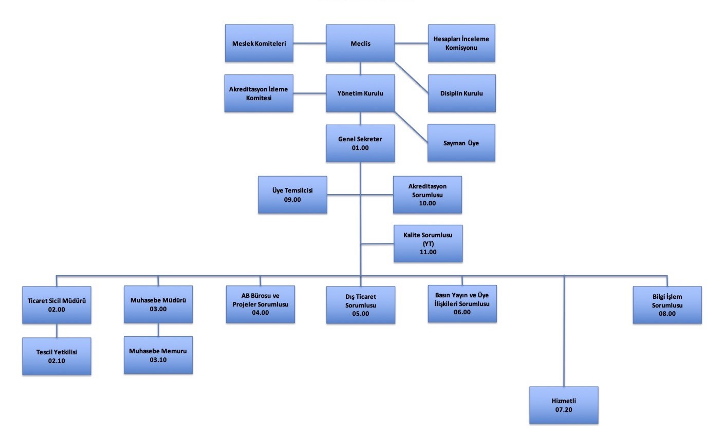
Organizasyon Şeması
UZUNKÖPRÜ
Tarihçe
Coğrafi Konum
Demografik Yapı
Ekonomik Yapı
Turist Rehberi
Neden UzunKöprü
Yerel Basın
BİLGİ MERKEZİ
Yayınlar
Faaliyet Raporları
E-Bültenler
Projeler
Raporlar
Devlet Teşvikleri
Kapasite Raporu
Yerli Malı Belgesi
Fuar Listesi
AKREDİTASYON
Stratejik Plan
ISO 9001-10002 Belgeleri
HABERLER
Haber Arşivi
Duyuru Arşivi
İLETİŞİM
ONLİNE İŞLEMLER
Online Aidat Ödeme
Online Belge İşlemleri
Gecikmiş Borç Sorgulama
✕
Ana Sayfa
Kurumsal
Organizasyon Şeması
Organizasyon Şeması